中超第4轮王迪、戴弋戈各担任2场比赛VAR原因:足协欲做新尝试


























汉魏英雄传2026-04-03
终于等到你!崔康熙唯一看好的鲁能05后新星,本轮中超将出战
75度酒精2026-04-03
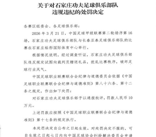
中足联连开3张罚单:中甲、中乙球队欲给裁判送礼被处罚
梅西的堂哥2026-04-03
克雷桑没跟队训练,段刘愚有望首秀,三后卫齐整,泰山队两翼齐断
爱喝可乐的华仔2026-04-03
中足联:俩球队试图向裁判或比赛监督送礼
channezh2026-04-03
新赛季向比赛官员送礼,中甲中乙两队被罚!
用户16994495422026-04-03
中超回到主场信心满满!4日晚对阵英博,泰山不想让球迷失望
葵葵小同学2026-04-03
成都近12场中超联赛都有进球,已经打进30球,场均2.5球
块救救萌新吧2026-04-03
凝心聚力蓄势待发
酱小油咧2026-04-03
丹尼尔拉莫斯:比赛会很困难,青岛球员水平很高
嗨爆米花品鉴员2026-04-03
20!成都蓉城闪电进球,中超“姆巴佩”4场4球,郑智脸色不好看
休息休息3天2026-04-03
成都蓉城闪击!韦林顿4场4球,领跑中超射手榜,刘世博低级失误
螺丝的救赎2026-04-03
李国旭:客战泰山对我们非常困难,要做好保持平稳心态的准备
iDeal_Man2026-04-03
51!中超领头羊狂飙:4场夺下10分,不败领跑,郑智4场3负
真果粒酸牛奶2026-04-03
蓉城51西海岸中超开局4轮不败+4分领跑34岁费利佩替补戴帽庆生
别说话我湖总冠军2026-04-03
成都蓉城4轮不败!10分领跑中超,5战西海岸不败,连刷5纪录
火箭少女2022026-04-03
成都蓉城51!中超最新积分榜:首支积分上双球队诞生
枫潇潇汐2026-04-03
中超夺冠热门诞生:4场不败领跑,把上海海港北京国安远远甩开
Jacxy2026-04-03
51!4轮轰14球新贵强势领跑中超34岁神锋生日夜替补17分钟戴帽
听门外雪花风2026-04-03
蓉城51西海岸!送郑智4轮3败,中超最新积分:申花落后榜首15分
北河二2026-04-03
【中超】费利佩复出生日夜帽子戏法蓉城5比1西海岸
JR09602410652026-04-03
生日夜连进3球,费利佩时隔两年再次在中超上演帽子戏法
壮壮Zzz2026-04-03
中超第一人!费利佩生日夜戴帽,三年第一次,两创中超神纪录
痞子最柔情2026-04-03
于大宝社媒晒与前韩国国脚李同国合影,张玉宁留言:两位传奇
把球传给老詹啊2026-04-03
若张稀哲本轮登场,将以350次联赛出场并列队史第二
御妖2026-04-03
李金羽:和国安从球员到教练多次交手,球员时99年那场比赛很深刻
Fy陈冠东2026-04-03